办事指南
|
设定依据
《专利法》第四十一条:国务院专利行政部门设立专利复审委员会。专利申请人对国务院专利行政部门驳回申请的决定不服的,可以自收到通知之日起三个月内,向专利复审委员会请求复审。专利复审委员会复审后,作出决定,并通知专利申请人。专利申请人对专利复审委员会的复审决定不服的,可以自收到通知之日起三个月内向人民法院起诉。
复审请求申请条件
根据《专利法》第四十一条的规定,专利申请人对国务院专利行政部门驳回申请的决定不服的,可以自收到通知之日起三个月内请求复审。
专利申请人应当在《专利法》第四十一条规定的期限内缴纳复审费,发明专利1000元,实用新型专利300元,外观设计专利300元。复审费可以减缓,减缓比例:职务发明为60 %,非职务发明80 %。复审费的减缓由国务院专利行政部门进行审批。
复审请求办理材料
根据《专利法实施细则》第六十条的规定,专利申请人请求复审时应当提交复审请求书,说明理由,必要时还应当附具有关证据。 请求人以纸件方式提交的复审请求书以及复审程序意见陈述书等文件,可以寄交或者面交给专利复审委员会。请求人应当使用国务院专利行政部门制定的《复审请求书》表格,并严格按照填表注意事项填写。 具体事项参见复审请求当事人须知; 表格下载地址:政务服务——表格下载
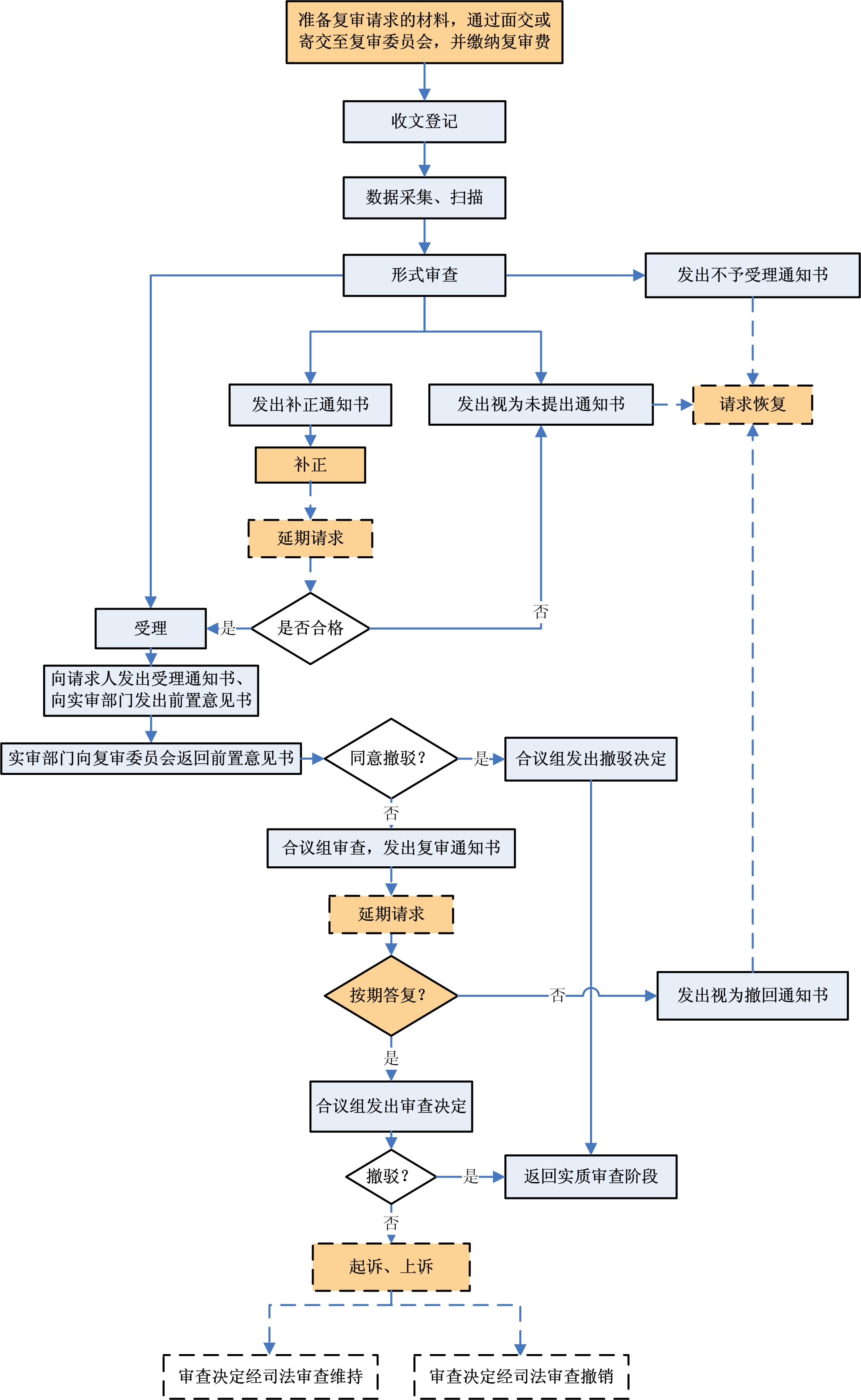
复审请求办理及审查流程
复审请求办理地点
一、面交方式 请求人可以到专利复审委员会的两处受理窗口当面提交文件: (1)银谷大厦二层205室(北京市海淀区保福寺桥北四环西路9号); (2)国家知识局3号楼302室(北京市海淀区蓟门桥西土城路6号)。
二、寄交方式 邮寄地址:北京市海淀区蓟门桥西土城路6号 365b体育在线投注收 邮编:100088 三、电子请求方式 请求人以电子方式提交的复审请求,须使用专利复审和无效电子请求系统。 复审请求办理时间
工作日。上午8:00—12:00,下午13:00—17:00 联系电话:010-62801799 |
|
|